意象
校訓
校徽
校歌
校旗
吉祥物
創辦人
生平大事繫年
生平事蹟
相關研究
影音專區
數位典藏
歷史
學校沿革
院系沿革
大事記
歷任董事長
歷任院長/校長
校景
建築
風景
國際交流
姊妹校
參訪交流
故事
華岡名師
傑出校友
校園故事
華岡青年
校史文物檢索
校史文物瀏覽
出版品
華岡博物館
線上展覽
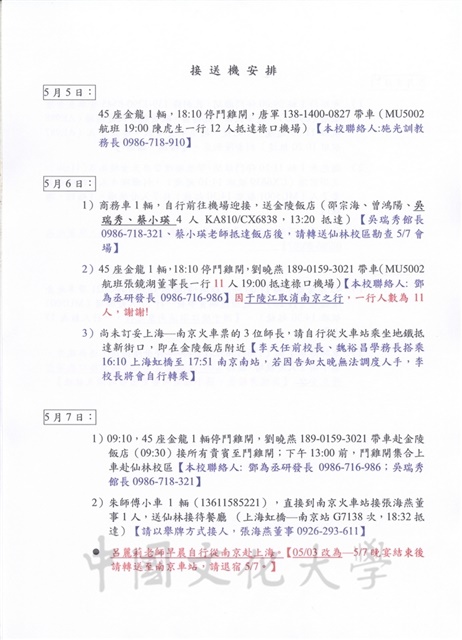
2012年5月5日至9日董事長張鏡湖率同師長赴大陸南京大學參加「張其昀傑出校友特展」之相關行程及貴賓禮品規劃表
首頁
典藏號
CCU000843
摘要
南京大學為紀念傑出校友中國文化大學創辦人張其昀先生,特於仙林校區校史館成立「張其昀傑出校友陳列室」,永久展示張其昀先生一生重要事蹟與著作,董事長張鏡湖與校長吳萬益將率30位文大師長與校友,參加2012年5月7日所舉辦的揭幕儀式。
更多
expand_less
全集/系列名稱
張其昀傑出校友特展
資料類型
文件
編製日期
2012/05/05
關鍵字
張其昀
,
傑出校友
,
校友
,
學術交流
,
參訪
主題
人物
版本
原件
語言
中文
關聯人物
張鏡湖
,
吳萬益
,
李天任
數量
29
單位
頁
藏品分類
創辦人張其昀資料,張鏡湖董事長資料,校史文物
尺寸
29.8 X 21
保存狀況
完整
版權聲明
開放瀏覽
補充資料
活動新聞刊載於:
《文大校訊》,第578期,2012年5月14日。
《文大校訊》,第579期,2012年5月21日。
《文大校訊》,第580期,2012年6月1日。
團體機構
南京大學
圖像授權
回上一頁
:::
版權所有 © 2022 中國文化大學圖書館 |
資訊安全政策
聯絡電話:(02)2861-1801分機14204
地址:臺北市11114陽明山華岡路55號
55, Hwa-Kang Rd.,Yang-Ming-Shan, Taipei, Taiwan 11114, R. O. C.
圖像授權
意象
校訓
校徽
校歌
校旗
吉祥物
創辦人
生平大事繫年
生平事蹟
相關研究
影音專區
數位典藏
歷史
沿革
學校沿革
院系沿革
大事記
歷任董事長
歷任院長/校長
校景
建築
風景
國際交流
姊妹校
參訪交流
故事
華岡名師
傑出校友
校園故事
華岡青年
校史文物檢索
校史文物瀏覽
出版品
華岡博物館
線上展覽